氢的应用场景(交通:公路和航运)
氢的应用场景(交通:公路和航运)
氢能交通是氢能最具潜力的赛道。交通是全球碳排放的重要来源,发展氢能是交通脱碳的必经之路。
中国氢能联盟估计,在2060年碳中和情景下,我国在交通领域的用氢需求达4051万吨。虽然从氢气用量来看,交通领域需求量低于工业领域,但汽车等交通工具产业链长,氢能交通可撬动庞大的产业规模,发展潜力最大。
氢能在重载交通领域应用潜力优良,现阶段应用以氢能汽车(商用车)为主。交通行业要实现碳中和,需要锂电和氢能各取所长、互补发展。
氢的质量能量密度高于锂电池,在重卡、船舶、航空等高载重、续航要求高的场景应用潜力优良。目前氢能在交通领域的推广以燃料电池商用车为主,未来随着相关技术的成熟,氢能也有望在船舶、航空运输领域推广。化石能源清洁绿色替代是交通领域碳减排的路径之一,绿色氢基能源作为交通燃料,可以应用于公路交通、铁路交通、航空、航海等多种场景,是未来交通运输行业实现低碳转型的有效途径。
01
公路交通
近年来,氢燃料电池汽车发展迅速,与纯电动汽车和传统燃油车相比,燃料电池汽车具有温室气体排放低、燃料加注时间短、续航里程高等优点,较适用于中长距离或重载运输。当前燃料电池汽车产业政策也优先支持商用车发展,现阶段国内燃料车以客车和重卡等商用车为主,乘用车主要用来租赁,占比不及0.1%。

01.
燃料电池车发展现状
燃料电池汽车产业处于起步阶段,燃料电池汽车企业数量较少,技术、成本和规模是进入的主要门槛,燃料电池汽车产销规模较小。
在过去20多年,国际、国内的车用燃料电池技术取得了长足进展,若选取电堆功率密度、发动机成本、效率、低温启动性能、可靠性、耐久性等产业 发展现状的关键指标,可得中外燃料电池车性能对比(如下图所示)
2020年由于受到疫情等因素影响,我国燃料电池汽车产销量出现大幅下降,之后稳步恢复。
2021年燃料电池汽车产量和销量分别同比增加49%和35%;
2022年以来燃料电池汽车产销量进一步增加,上半年燃料电池汽车产量1,804辆,已经超过去年全年(如下图所示)。
当前燃料电池汽车的购置成本还较高,尚不具备完全商业化的能力。成本是限制燃料电池市场化的主要因素。燃料电池汽车的发展仍然依靠政府补贴和政策支持。2020年氢能公交车推广数量较多,虽然车型规格、系统配套商及功率大小有差异,但多数订单公交车均价在200-300万元/辆,价格较高。
此外,燃料电池汽车对低温性能要求较高、动力系统成本较高,加之基础设施稀缺等限制,目前尚未实现大规模推广,有待未来进一步改善。
02.
燃料电池车发展前景
在实现“双碳”目标的带动下,零碳排放的燃料电池汽车有望保持高速增长。《氢能产业发展中长期规划(2021-2035年)》指出,到2025年氢燃料电池车辆保有量约5万辆(如下图所示)。
据此计算,2022-2025年保有量年均增长率将超过50%。
燃料电池汽车成本未来有较大下降空间。燃料电池汽车主要包括燃料电池系统、车载储氢系统、整车控制系统等。
其中,燃料电池系统是核心,成本有望随着技术进步和规模扩大而下降。
根据国际能源署(IEA)研究,随着规模化生产和工艺技术的进步,2030年燃料电池乘用车成本将与纯电动汽车、燃油车等其他乘用车成本持平,其中燃料电池系统的成本将从2015年的30,200美元/辆降低到2030年的4,300美元/辆,单位成本则有望从2015年的380美元/千瓦时降低到2030 年的54美元/千瓦时,降幅为86%,是推动燃料电池汽车成本下降的主要动力。
燃料电池车适合重型和长途运输,在行驶里程要求高、载重量大的市场中更具竞争力,未来发展方向为重型卡车、长途运输乘用车等。
根据国际氢能协会分析,燃料电池汽车在续航里程大于650公里的交通运输市场更具有成本优势。由于乘用车和城市短程公共汽车续航里程通常较短,纯电动汽车则更有优势。
燃料汽车未来发展空间广阔。相比纯电动车型,燃料电池车克服了能源补充时间长、低温环境适应性差的问题,提高了营运效率,与纯电动车型应用场景形成互补。
中国氢能联盟研究院预测,到2030年我国燃料电池车产量有望达到62万辆/年。
航运交通
全球船舶行业每年的碳排放量为11.2亿t以上,约占世界CO2排放总量的4.5%,而且仍处于继续增加的趋势。
船舶行业减碳是交通领域低碳化的重要方面,近年来,研究清洁、高效、可持续发展的新能源动力推进技术已经成为绿色船舶的重要发展方向,而将零排放的氢燃料电池技术应用于船舶,则被普遍视为一种有效的解决方案。
多年来,美国、英国、德国、韩国、日本等多国一直都将燃料电池作为一种船舶技术储备在不断地发展,但主要应用于军事领域,如潜艇、军舰等。
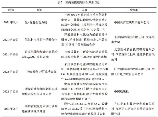
近年来,各国逐渐将氢燃料电池技术应用在民用船舶上。部分国家的相关项目(如表4所示)
随着航运业迅速发展,柴油机动力船舶引发的环境问题日益显现。
2020年我国航运业的二氧化碳排放量占交通运输领域排放量的12.6%。氢能作为清洁能源有望在航运领域减碳中发挥积极作用。
根据IEA发布的《中国能源体系碳中和路线图》,航运业的碳减排主要取决于氢、氨等新型低碳技术和燃料的开发及商业化;
在承诺目标情景中,2060年基于燃料电池的氢能应用模式将满足水路交通运输领域约10%的能源需求。
【中国氢能船舶发展情况】
氢及氢基燃料是航运领域碳减排方案之一。通过氢燃料电池技术可实现内河和沿海船运电气化,通过生物燃料或零碳氢气合成氨等新型燃料可实现远洋船运脱碳。我国部分企业和机构基于国产化氢能和燃料电池技术进步已经启动了氢动力船舶研制。
现阶段,氢动力船舶通常用于湖泊、内河、近海等场景,作为小型船舶的主动力或大型船舶的辅助动力。海上工程船、海上滚装船、超级游艇等大型氢动力船舶研制是未来发展趋势。
总体而言,氢动力船舶整体处于前期探索阶段,高功率燃料电池技术尚未成熟,但随着氢存储优势显现,燃料电池船舶市场渗透率将逐步提升。
预计到2030年我国将构建氢动力船舶设计、制造、调试、测试、功能验证、性能评估体系,建立配套的氢气“制储运”基础设施,扩大内河/湖泊等场景的氢动力船舶示范应用规模,完善水路交通相关基础设施;
到2060年完成我国水路交通运输装备领域碳中和目标,在国际航线上开展氢动力船舶应用示范,提升我国氢动力船舶产业的国际竞争力(如下图所示)。
航运业的碳减排主要取决于氢、氨等新型低碳技术和燃料的开发及商业化,氢动力船舶基于燃料电池的氢能应用模式,兼顾能源高效利用、零排放、船舶舒适度提升,可以适应未来绿色船舶市场需求,并且具有广阔应用前景。





